mos管電平轉換電路,雙向電平轉換電路介紹
〈烜芯微/XXW〉專業(yè)制造二極管,三極管,MOS管,橋堆等,20年,工廠直銷省20%,上萬家電路電器生產企業(yè)選用,專業(yè)的工程師幫您穩(wěn)定好每一批產品,如果您有遇到什么需要幫助解決的,可以直接聯系下方的聯系號碼或加QQ/微信,由我們的銷售經理給您精準的報價以及產品介紹
MOS管電平轉換電路解析


在電子電路設計中,MOS管電平轉換電路是一種常見的應用,用于實現不同電壓信號之間的轉換。本文將詳細解析MOS管電平轉換電路的工作原理,并介紹一種使用單個MOS管實現雙向電平轉換的電路方案。
一、工作原理
(一)從A到B的電平轉換
A為高電平:此時,B作為輸入端呈現高阻態(tài),MOS管處于關斷狀態(tài)。B端通過上拉電阻輸出高電平。
A為低電平:MOS管內的體二極管導通,使MOS管的S極被拉低??紤]到體二極管的壓降一般為0.7V,此時Vgs=3.3V-0.7V=2.6V。當Vgs=2.6V大于MOS管的導通閾值電壓Vgs(th)時,MOS管導通,B端被拉低,輸出低電平。需要特別注意的是,MOS管的導通閾值電壓必須小于2.6V。
A為高阻態(tài):MOS管關斷,B端通過上拉電阻輸出高電平。
(二)從B到A的電平轉換
B為高電平:MOS管關斷,A端通過上拉電阻輸出高電平。
B為低電平:此時Vgs=3.3V大于Vgs(th),MOS管導通,A端被拉低,輸出低電平。
B為高阻態(tài):MOS管關斷,A端通過上拉電阻輸出高電平。
二、MOS管實現雙向電平轉換電路


(一)電路介紹
下面介紹一種使用單個MOS管實現雙向電平轉換的電路,適用于對速率要求不高的場景。
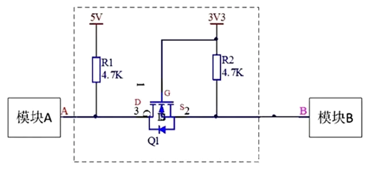
電路圖說明:該電路使用一個NMOS管和兩個10kΩ電阻,結構簡單,易于實現。


(二)電路分析
1. 從右側高壓側向左側低壓側的電平變化
右側輸入低電平:當右側開關直接接地,3.3V變?yōu)?V時,MOS管Q1的漏極電壓為0V。由于MOS管的體二極管作用,左側1.8V電源通過電阻R1、MOS管的體二極管流入地。此時,MOS管Q1的源極電壓約為0.6V左右。因此,MOS管Q1的GS間電壓為Vgs=1.8V-0.6V=1.2V。當1.2V的電壓達到MOS管Q1的導通電壓時,MOS管Q1開始導通。導通后,由于內阻極小,MOS管源極電壓變?yōu)?V,實現0V輸出。
右側輸入高電平:當右側開關斷開后,MOS管Q1的漏極被拉到3.3V。此時,MOS管Q1的Vgs電壓變?yōu)?V,MOS管Q1不導通,處于截止狀態(tài)。電阻R1被上拉,MOS管Q1的源極電壓變?yōu)?.8V,實現3.3V轉換為1.8V的電平轉換。


2. 從左側低壓側向右側高壓側的電平變化
左側輸入低電平:當左邊芯片內部開關短接,變?yōu)?V時,MOS管Q1的源極電壓為0V。此時,MOS管Vgs電壓為1.8V,達到MOS管開啟電壓,MOS管的漏極電壓被拉到0V,實現低電平轉換。
左側輸入高電平:當左邊芯片內部開關斷開時,電阻R1被上拉,MOS管Q1的源極電壓為1.8V,Vgs=0V,MOS管漏極的電壓被右邊的3.3V電源通過電阻R2拉為3.3V。
(三)電路應用
該MOS管雙向電平轉換電路在多種電子設備和系統中具有廣泛的應用,以下是一些典型的場景:
通信接口電平轉換:在不同通信標準之間進行電平轉換,例如將3.3V的通信信號轉換為1.8V,以適配不同的芯片和模塊。
傳感器信號處理:傳感器輸出信號的電平可能與后續(xù)處理電路不匹配,通過該電路可以實現電平轉換,確保信號的準確傳輸和處理。
電源管理電路:在電源管理系統中,用于不同電壓域之間的信號控制和轉換,提高電源管理的靈活性和效率。
可編程邏輯控制器(PLC):在PLC中,實現不同電壓信號的轉換和控制,以適配各種輸入輸出設備和模塊。
三、總結
MOS管電平轉換電路利用MOS管的特性,實現不同電壓信號之間的轉換,在電子電路設計中具有重要的作用。本文介紹的單個MOS管實現的雙向電平轉換電路,雖然結構簡單,但在對速率要求不高的應用場景中,提供了一種高效、可靠的解決方案。通過對MOS管電平轉換電路的深入理解和應用,可以更好地滿足電子設備在信號傳輸和處理方面的多樣化需求。
聯系號碼:18923864027(同微信)
QQ:709211280

